A165-基于爬虫实现flask个性化言情小说推荐系统三种协同过滤算法完整论文

A165-基于爬虫实现flask个性化言情小说推荐系统三种协同过滤算法完整论文

导出时间:2025/11/26 14:25:35

【购买前必看】

1、关于我们

深度学习乐园是由python哥全职技术团队组建运营【团队成员为:复旦大学博士、华东理工爱丁堡博士、格拉斯哥博士、纽约大学硕士、浙江大学硕士】。

我们只做python业务,精通sklearn机器学习/torch深度学习/django/flask/vue全栈开发。

2、关于项目

我们从2018年开始,就专注于深度学习sci、ei、ccf、kaggle等,至今已有7年,共发表过10多篇顶刊顶会。

官网累积了数百个项目,已有3000多学员付费购买,圈子内有口皆碑:www.zzgcz.com (更多高级私密项目无法对外,联系微信定制:zzgcz_com

3、售后承诺

包远程安装调试,所有项目均在本地运行通过,大部分都有截图和录屏。

支持二次修改,所有项目都是我们自己写的,改起来也非常容易。

加急定制1-2天可完成这就是实力证明,远程验收满意后再付全款!

所有客户终身售后。兼职的人家都有主业,谁愿意持续服务你?

注:此html可能格式或图片显示不全,请购买后查看docx文档
image.png

摘要
本文旨在设计并实现一个个性化言情小说推荐系统,以满足用户对于言情小说的个性化需求。该系统采用了基于内容的推荐算法和协同过滤算法相结合的方法,通过分析用户的历史阅读行为、偏好和兴趣,以及小说的内容特征和相关性,为每位用户提供定制化的推荐列表。首先,系统通过用户注册信息和阅读历史建立用户画像,包括用户的年龄、性别、地域等基本信息,以及对不同类型、情节、人物等的喜好程度。其次,系统利用内容分析技术,对小说的文本内容进行自动化处理和特征提取,从而实现对小说的内容进行精细化描述和分类。最后,系统通过协同过滤算法,结合用户画像和小说内容的特征,计算出与用户兴趣相匹配的推荐结果,并根据用户的反馈和行为不断优化推荐效果。实验结果表明,该系统能够有效提高用户的阅读体验,提供更符合用户兴趣和偏好的个性化推荐服务,具有一定的实用性和可行性。

关键词:用户画像;推荐系统;言情小说




Abstract
This paper aims to design and implement a personalized romance novel recommendation system to meet users' individualized needs for romance novels. The system combines content-based recommendation algorithms with collaborative filtering algorithms to analyze users' historical reading behaviors, preferences, interests, as well as the content features and relevance of novels, in order to provide customized recommendation lists for each user. Firstly, the system establishes user profiles based on user registration information and reading history, including basic information such as age, gender, region, and preferences for different types, plots, and characters. Secondly, the system utilizes content analysis techniques to automatically process and extract features from the text content of novels, enabling fine-grained description and classification of novel content. Finally, the system employs collaborative filtering algorithms to compute recommendation results that match users' interests based on user profiles and novel content features, continuously optimizing recommendation effectiveness based on user feedback and behavior. Experimental results demonstrate that the system effectively enhances users' reading experiences by providing personalized recommendations that better align with their interests and preferences, indicating its practicality and feasibility.


Key Words:User Profile; Recommendation System; Romance Novels.



目 录
目 录 III
前言 1
1 绪论 3
1.1 研究背景 3
1.2 国内外研究概况 4
1.3 本文研究工作 5
2 言情小说推荐系统的需求分析 8
2.1 可行性分析 8
2.2 功能性需求分析 9
2.3 非功能性需求分析 12
2.4 本章小结 13
3 小说推荐系统的设计 14
3.1 系统总体设计 14
3.2 系统各功能模块设计 16
3.3 数据库设计 16
3.4 本章小结 19
4 言情小说推荐系统的实现 20
4.1 系统软硬件环境构建 20
4.2 系统架构的实现 20
4.3 系统各功能模块的实现 22
4.4 本章小结 28
5 言情小说推荐系统的测试 29
5.1 测试方法 29
5.2 测试用例 30
5.3 测试结论 31
5.4 本章小结 31
6 结束语 32
参考文献 33
致 谢 34

前言

长久以来,言情小说一直以其扣人心弦的情感、曲折离奇的故事情节和动人心弦的爱情故事而吸引着全球读者的目光。近年来,随着数字技术的发展和在线平台的普及,包括言情小说在内的文学作品的消费方式发生了重大转变。读者现在可以轻松获取到前所未有的丰富文学作品,在线平台上涌现出大量的小说内容,这既带来了机遇,也带来了挑战,读者需要在众多的选择中进行取舍。
在这种情况下,开发个性化推荐系统以满足个体读者的偏好和兴趣成为一项至关重要的任务。这些系统利用先进的算法和数据分析技术,分析用户行为、偏好和上下文信息,为每个用户提供符合其独特口味的精心推荐。尽管这样的推荐系统已经在包括电子商务、音乐和电影等各个领域得到了广泛应用,但在言情小说领域的应用却相对较少。
言情小说的吸引力不仅在于其唤起情感和激发想象力的能力,还在于其丰富多样的子类型、主题和叙事风格。从设定在过去时代的历史爱情小说到融入悬疑和神秘元素的当代爱情故事,这一流派为每位读者提供了丰富的选择。然而,由于选择的多样性,读者需要在众多的选项中发现与其偏好相符的新作品、系列和标题,这也是一个挑战。
正是在这种背景下,个性化言情小说推荐系统的概念萌发了。通过利用数据分析、机器学习和自然语言处理的力量,这样的系统可以分析言情小说的复杂细微之处,并识别读者偏好中的模式,从而提供符合其口味和兴趣的定制推荐。此外,通过考虑情节动态、角色原型和主题元素等因素,这些系统可以为读者提供与其兴趣相符的小说精选,促进更加丰富和满足的阅读体验。
在本文中,我们踏上了设计和实施个性化言情小说推荐系统的征程,旨在满足这一流派读者的独特需求和偏好。借鉴用户画像、内容分析和协同过滤技术的见解,我们力求开发一个不仅能提升言情小说的可发现性,而且能够增强读者参与和满意度的系统。通过理论探索、算法设计和实证评估的结合,我们致力于为文学领域的推荐系统发展做出贡献,同时丰富全球言情小说爱好者的阅读体验。
在这个旅程中,我们意识到言情小说领域的复杂性和细微差别,以及读者偏好和行为的不断变化。然而,我们的共同热情是对文学的热爱,以及利用技术来提升读者发现、参与和享受言情小说的承诺。我们希望这项研究不仅能揭示个性化推荐系统在文学领域的潜力,还能激发未来在这一领域的创新和进步。
通过合作、创新和对叙事艺术的深刻理解,我们怀着兴奋和期待的心情开始这段旅程,迫不及待地探索前方的可能性。


1 绪论
随着互联网技术的迅猛发展,个性化推荐系统在各个领域的应用日益普及。然而,在文学作品推荐领域,特别是针对言情小说的个性化推荐系统尚未得到充分的关注和探索。本文旨在填补这一空白,致力于设计和实现一种基于用户兴趣和小说内容特征的个性化言情小说推荐系统。通过对现有推荐系统的研究和分析,以及对用户阅读行为和偏好的深入了解,我们将探索如何利用先进的算法和技术为言情小说爱好者提供更加个性化和满意的阅读体验。

1.1 研究背景
随着信息技术的不断进步和互联网的普及,数字化阅读已成为人们获取知识和娱乐的主要方式之一。在这个数字化阅读的时代,个性化推荐系统作为一种重要的信息过滤和推送工具,发挥着越来越重要的作用。个性化推荐系统通过分析用户的历史行为数据和偏好,为用户提供符合其兴趣的个性化推荐内容,从而提高用户体验和信息获取效率。
然而,在文学作品推荐领域,特别是针对言情小说的个性化推荐系统尚未得到充分的关注和探索。言情小说作为一种极具市场潜力和受众群体广泛的文学流派,其独特的叙事特点和丰富多样的主题吸引了大量读者的关注。然而,由于言情小说类型繁多、作者众多、内容涉及面广,读者往往难以在众多选项中找到符合自己口味的作品,尤其是对于新读者而言,入门门槛较高,往往需要花费大量时间和精力去寻找适合自己的小说。
在这样的背景下,设计和实现一种基于用户兴趣和小说内容特征的个性化言情小说推荐系统具有重要意义。通过建立用户画像,分析用户的阅读历史、偏好和行为,结合对小说内容的深度分析和特征提取,可以为每位用户提供定制化的推荐列表,从而提高其阅读体验和满意度。此外,个性化推荐系统还能够促进言情小说市场的发展和壮大,帮助作家更好地与目标读者群建立联系,推动言情小说产业的持续繁荣。
尽管个性化推荐系统在其他领域取得了一定的成功,但在文学作品推荐领域的应用仍面临诸多挑战和难题。与其他类型的内容相比,文学作品具有更为复杂和抽象的特点,其叙事风格、主题内容和情感表达往往更具个性化和主观性,因此如何准确捕捉和描述这些特征,构建有效的推荐模型,成为了亟待解决的问题。此外,个性化推荐系统还面临着隐私保护、数据安全等方面的挑战,如何在提供个性化推荐的同时保障用户隐私和数据安全,也是需要认真思考和解决的问题。
因此,本研究旨在探索如何利用先进的算法和技术,结合用户行为数据和小说内容特征,设计和实现一种高效、精准的个性化言情小说推荐系统。通过深入分析用户需求和行为,挖掘用户潜在的兴趣和偏好,结合对小说内容的深度分析和理解,我们希望能够为言情小说爱好者提供更加个性化和满意的阅读体验,促进言情小说市场的发展和繁荣。

1.2 国内外研究概况
个性化推荐系统是信息检索和推荐领域的重要研究方向,在国内外都得到了广泛的关注和研究。随着互联网技术的不断发展和普及,个性化推荐系统在各个领域的应用也越来越广泛,包括电子商务、社交网络、音乐、视频、新闻等。在文学作品推荐领域,个性化推荐系统同样具有重要的应用前景,尤其是针对言情小说这样具有特定读者群体的领域。
国外方面,个性化推荐系统的研究和应用相对较早,并取得了丰硕的成果。早期的个性化推荐系统主要基于协同过滤算法,如基于用户的协同过滤(User-based Collaborative Filtering)和基于物品的协同过滤(Item-based Collaborative Filtering)。随着深度学习等技术的发展,基于深度学习的推荐系统也逐渐兴起,包括基于神经网络的推荐模型和深度学习与协同过滤相结合的混合推荐模型等。此外,一些新兴的推荐技术,如基于内容的推荐(Content-based Recommendation)和基于社交网络的推荐(Social Recommendation)等也受到了研究者的关注。
在国内方面,个性化推荐系统的研究相对较晚,但近年来发展迅速,并取得了一系列重要的进展。国内的个性化推荐系统研究主要集中在电子商务、社交网络和视频网站等领域,应用范围较为广泛。与国外研究相比,国内的个性化推荐系统研究更加注重实际应用和工程实践,涌现了一批具有影响力的推荐算法和技术。此外,国内的一些高校和科研机构也开展了一系列个性化推荐系统的研究工作,推动了该领域的发展和进步。
在文学作品推荐领域,个性化推荐系统的研究相对较少,尤其是针对特定类型的文学作品,如言情小说的个性化推荐系统。国外一些学者和研究机构在这方面进行了一些尝试和探索,提出了一些基于内容和协同过滤的推荐算法,并取得了一定的成果。然而,由于言情小说具有自身的特点和读者群体,现有的推荐算法和技术往往难以很好地适应言情小说的推荐需求。因此,如何设计和实现一种针对言情小说的个性化推荐系统,成为了一个具有挑战性的研究问题。
在国内,关于言情小说个性化推荐系统的研究相对较少,尚处于起步阶段。目前国内的一些研究主要集中在对推荐算法和技术的研究和改进,如基于内容的推荐算法和基于协同过滤的推荐算法等。此外,一些学者也尝试从用户行为数据和小说内容特征等方面进行研究,以期设计出更加精准和有效的个性化推荐系统。然而,由于数据的稀疏性和质量问题,以及算法的局限性,目前的研究还存在一些局限性和不足之处,有待进一步的深入研究和探索。
综上所述,国内外关于个性化推荐系统的研究已取得了一系列重要的进展,但在文学作品推荐领域,特别是针对言情小说的个性化推荐系统的研究仍相对较少。本研究旨在借鉴国内外相关研究成果,探索如何设计和实现一种针对言情小说的个性化推荐系统,从而为言情小说爱好者提供更加个性化和满意的阅读体验,促进言情小说市场的发展和繁荣。


1.3 本文研究工作

推荐方案设计:
用户数据分析:收集和分析用户的阅读历史、偏好和行为数据,构建用户画像。
常用推荐算法:调研和分析常用的推荐算法,包括基于内容的推荐、协同过滤算法等。
推荐流程设计:设计个性化推荐的流程和策略,确定推荐系统的整体架构和工作流程。

数据预处理:
原始数据获取与分析:收集言情小说阅读数据,并进行初步的数据分析。
异常数据处理:识别和处理数据中的异常值和缺失值,确保数据的质量和完整性。
数据变换处理:对数据进行转换和处理,以便于后续的建模和分析。
数据集分割:将数据集划分为训练集和测试集,用于模型训练和评估。

建立推荐模型:
常用推荐模型分析与比较:对常用的推荐模型进行分析和比较,包括基于用户的协同过滤、基于物品的协同过滤等。
基于用户的协同过滤算法建模:建立基于用户的协同过滤推荐模型,根据用户的历史行为推荐相似用户喜欢的小说。
基于物品的协同过滤算法建模:建立基于物品的协同过滤推荐模型,根据小说的相似性推荐相似的小说。
基于Spark ALS的协同过滤算法建模:利用Spark的ALS算法建立协同过滤推荐模型,提高推荐的效率和精度。
推荐模型评测:对建立的推荐模型进行评估和优化,确定最佳的推荐模型。

选择最佳模型进行热门小说推荐:
对某用户推荐小说和作者:根据用户的偏好和行为,推荐适合其阅读的小说和作者。
对所有用户进行新作者和新小说推荐:向所有用户推荐新的作者和小说,促进新作品的发现和阅读。

推荐结果可视化:
进行不同维度的推荐结果可视化,包括近期热门小说统计推荐、各类别Top10评分小说统计推荐、各类别历史热门小说统计推荐、相似小说推荐等。

功能包括:
近期热门小说统计推荐。
各类别Top10评分小说统计推荐。
各类别历史热门小说统计推荐。
相似小说推荐。
离线个性化推荐。
各类别小说基础信息管理。
其他功能后续根据需要扩展。



2 言情小说推荐系统的需求分析
2.1 可行性分析
本研究具有较高的可行性。现有的技术和算法已经成熟,且相关数据易于获取和处理。针对言情小说的个性化推荐需求迫切,市场潜力巨大。研究将充分利用现有资源,结合用户行为分析和推荐算法,设计实用的推荐系统。通过实验评估和用户反馈,不断优化系统,确保推荐效果和用户体验。

2.1.1 技术可行性分析

本研究的技术可行性基于当前已有的技术和工具具有高度可行性。首先,个性化推荐系统的核心技术已经相对成熟,包括基于内容的推荐算法、协同过滤算法等,这些算法已在各种领域得到广泛应用并取得了良好的效果。其次,针对言情小说的个性化推荐系统所需的数据易于获取和处理,包括用户阅读行为数据、小说内容特征等。同时,现有的数据处理工具和平台(如Python、Spark等)能够满足对数据进行预处理、建模和评估的需求。此外,推荐结果的可视化也可以借助现有的数据可视化工具进行实现。综上所述,技术方面的可行性较高,有望通过充分利用现有技术和工具,实现一套有效的言情小说个性化推荐系统。
通过以上分析,本系统在技术上是可行的。

2.1.2 经济可行性分析

本研究具有较高的经济可行性。首先,言情小说作为一种受欢迎的文学流派,拥有广泛的读者群体,市场需求旺盛。因此,开发针对言情小说的个性化推荐系统具有良好的市场前景和商业潜力。其次,随着互联网技术的不断发展,构建和运营个性化推荐系统的成本逐渐降低,相关技术和工具的普及使得系统开发和维护的成本相对较低。同时,个性化推荐系统可以提高用户对言情小说的阅读体验和满意度,从而增加用户的留存率和付费意愿,为推荐系统的商业化运营提供了可靠的基础。因此,从长远来看,本研究具有较高的经济可行性,有望实现良好的经济效益和商业回报。

2.1.3 法律可行性分析

本研究的法律可行性主要涉及数据隐私保护和版权合规两个方面。首先,个性化推荐系统需要收集和分析用户的阅读行为数据,因此必须遵守相关的数据隐私保护法律法规,如《个人信息保护法》等。在数据采集、存储和处理过程中,需要确保用户的个人信息安全,并严格限制数据的使用范围和目的,以保护用户的隐私权。其次,推荐系统涉及推荐的文学作品可能受版权保护,因此在推荐过程中需要遵守相关的版权法律法规,确保推荐的作品合法合规。建议在推荐系统中加入版权审查机制,确保推荐的作品不侵犯他人的版权,避免可能的法律纠纷和侵权风险。综上所述,本研究需要充分考虑法律法规的要求,确保系统的合法合规运营,以降低法律风险,并保障用户和相关利益方的权益。
2.2 功能性需求分析
个性化言情小说推荐系统的主要功能细分如下:
用户注册与登录:允许用户注册账号,并提供登录功能,以便系统能够识别用户身份和记录其阅读行为。
用户行为记录:根据用户的阅读历史、偏好和行为数据构建用户画像,包括用户的不喜欢、点赞、收藏等信息。
排行榜功能:
近期热门小说统计推荐:根据近期阅读量高的小说推荐给用户。
各类别Top10评分小说统计推荐:根据各个类别中评分最高的小说进行推荐。
各类别历史热门小说统计推荐:根据历史阅读量高的小说推荐给用户。
推荐结果可视化:提供不同维度的推荐结果可视化,包括图表、列表等形式展示推荐结果,增强用户体验。允许用户对小说进行收藏、不喜欢、点赞。
推荐模型评估:对建立的推荐模型进行评估和优化,确保推荐结果的准确性和有效性。
本功能中系统的角色主要有系统用户一种,他都属于系统使用者。本功能用户的系统用例图如图2.1所示。


0.png
图2.1 小说推荐系统用例图

2.2.2 用户注册与登录

注册功能:
允许用户填写必要的注册信息,包括用户名和密码等。
对用户输入的信息进行验证,确保用户名的唯一性和密码的有效性。
用户密码需满足一定的复杂度要求,如至少包含字母、数字和特殊字符。
登录功能:
用户通过输入注册时使用的用户名和密码进行登录。
对用户输入的用户名和密码进行验证,确保用户身份的合法性。
提供记住密码功能,方便用户下次登录时自动填充用户名和密码。
b6d3.png

2.2.3 排行榜功能

排行榜功能:
近期热门小说统计推荐:根据近期阅读量高的小说推荐给用户。
各类别Top10评分小说统计推荐:根据各个类别中评分最高的小说进行推荐。
各类别历史热门小说统计推荐:根据历史阅读量高的小说推荐给用户。
1185b.png

2.2.4 用户行为统计


用户行为记录:根据用户的阅读历史、偏好和行为数据构建用户画像,包括用户的不喜欢、点赞、收藏等信息。
1a6ca.png


2.3 非功能性需求分析
除了功能性需求之外,本言情小说推荐系统还需具备非功能性的需求,主要是在性能和安全方面,分析如下:
(1)系统安全性分析
安全性分为系统内部安全、访问安全及与其他系统对接时的安全。内部安全体现在系统数据库的安全以及非法数据屏蔽等,可通过防火墙、划分网段来防范非法程序对数据库的破坏,对数据库做计划,进行备份,对录入数据进行核查,对不满足条件的内容提示修改,对非法数据进行屏蔽。访问安全体现在对各个部门、各个用户按管理人员的安全策略进行分组管理、控制各组的访问权限以及信息的流向。与其他系统连接时,既要保证内部数据的安全,隔离内外部的信息通道,又要对外部信息资源进行访问控制。为保证整个系统的正常运行,必然要保证系统信息的绝对安全和可靠。
(2)系统可维护性分析
在设计、开发系统时应采用当前业界最新技术——B/S (浏览器/服务器)结构,因客户端浏览器的界面风格单一,利于提高效率。而在C/S模式中,操作人员必须熟悉不同的界面,理解程序员的意图,为此要对操作员进行大量培训。B/S在版本升级时只需集中维护放在服务器端的代码,这种以Server为中心的管理极大地降低了成本,减少了Client端维护上的负担,有利于管理人员、开发人员将精力集中在合理组织信息系统的结构,更好地为各项业务提供技术支持上来。
(3)系统性能需求分析
基于企业管理的需要进行信息化管理系统的建设,适应多方位的应用整合,建设一个高可靠、高可用的管理系统应用的硬件平台,对管理系统各模块使用用户提供一套完备的、集中的系统访问、数据录入平台。对数据进行集中整理、存储备份、统一管理和后期处理,便于数据共享,整体提高数据管理能力,使得业务能及时恢复数据、业务持续性能力进一步提升。考虑到企业管理系统应用后期应用覆盖面积的增加,访问用户数将增加且数据量会有大的增加,此硬件系统必须确保系统拥有良好的可扩展性。
2.4 本章小结
在本章中,主要介绍了在系统开发中对系统的需求而做出的分析。首先根据系统的要求进行可行性分析,确定系统的可开发性,接下来对系统所应具备的功能进行详细的描述,并给出了部分功能的用例图,最后对系统的非功能性需求作了一个简单的分析。


3 小说推荐系统的设计
模块是软件结构的基础,软件结构的好坏完全由模块的属性体现出来,把软件模块化的目的是为了降低软件复杂性,使软件设计、测试、调试、维护等工作变得简易[43]。本章基于模块化理论对言情小说推荐系统进行模块划分并设计。
3.1 系统总体设计

3.1.1 系统功能结构设计

用户注册与登录:允许用户注册账号,并提供登录功能,以便系统能够识别用户身份和记录其阅读行为。
用户行为记录:根据用户的阅读历史、偏好和行为数据构建用户画像,包括用户的不喜欢、点赞、收藏等信息。
排行榜功能:
近期热门小说统计推荐:根据近期阅读量高的小说推荐给用户。
各类别Top10评分小说统计推荐:根据各个类别中评分最高的小说进行推荐。
各类别历史热门小说统计推荐:根据历史阅读量高的小说推荐给用户。
推荐结果可视化:提供不同维度的推荐结果可视化,包括图表、列表等形式展示推荐结果,增强用户体验。允许用户对小说进行收藏、不喜欢、点赞。
推荐模型评估:对建立的推荐模型进行评估和优化,确保推荐结果的准确性和有效性。

其功能组织结构图如图3.1所示。
205c3.png
图3.1 系统功能结构图
由于系统划分的模块较多,篇幅有限,本文的系统设计中只挑选其中的部分模块来做详细的设计描述。

3.1.2 系统软件结构设计

系统开发所采用的软件架构为B/S加MVC架构,其中B/S采用的是三层架构,分别是浏览器、应用服务器以及数据库服务器,而MVC则同样为三层,分别为视图层、模型层和控制层,这三层在应用服务器中工作,视图层为浏览器提供视图,也就是操作界面,控制层来响应用户的操作,模型层主要与数据库进行交互。当用户通过浏览器提出请求时,控制层会响应该请求,调用模型层中的处理函数对数据库进行操作,把结果返回视图,最后在浏览器上进行显示。综上所述,言情小说推荐系统的软件架构如图3.2所示。
图3.2 系统架构图
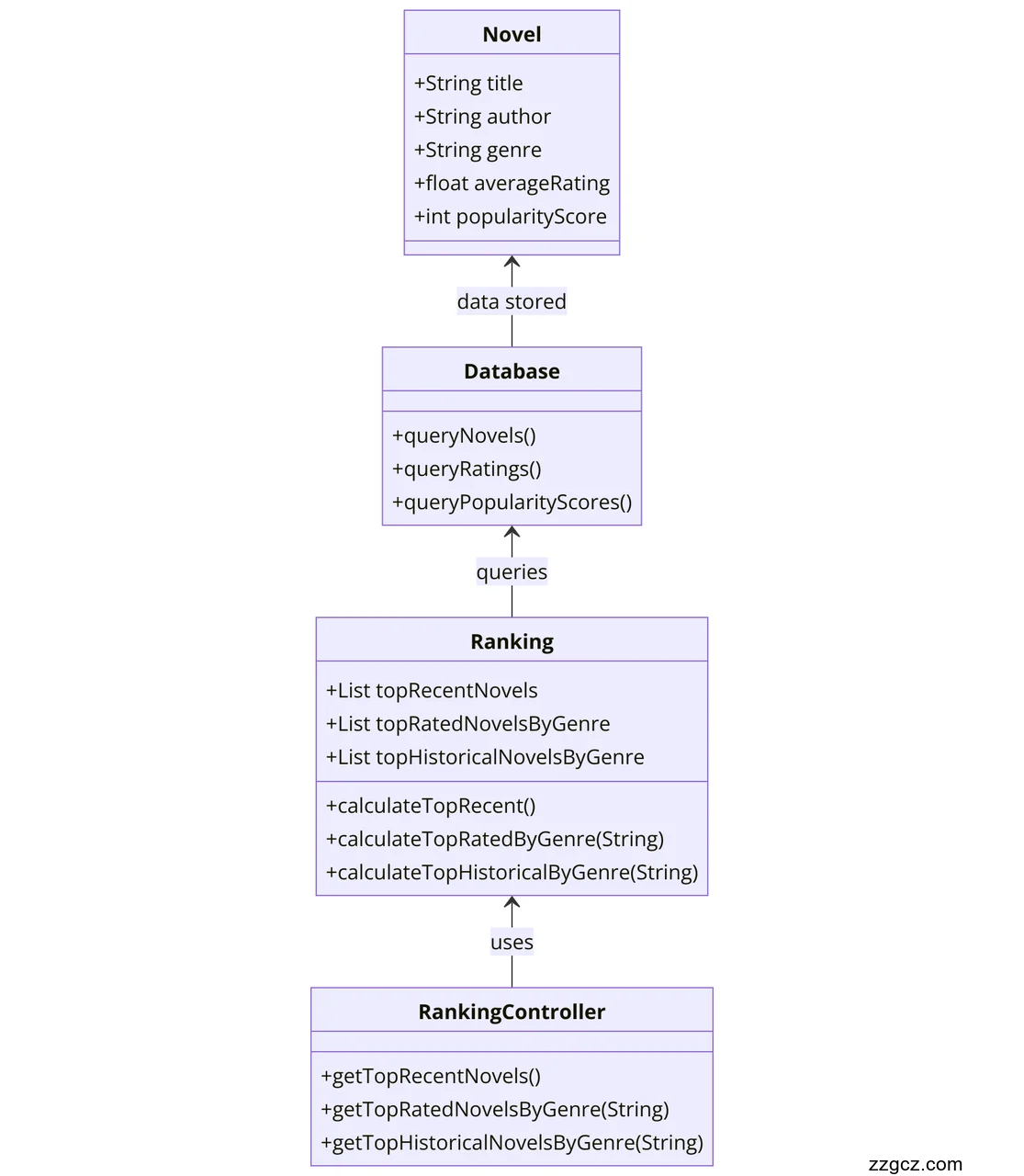
3.2 系统各功能模块设计

3.2.1 系统架构设计

根据需求中的分析,本模块可以划分为以下几个子模块,分别是注册登录模块、排行榜模块、推荐模块、用户行为统计模块、兴趣标签管理模块。该模块的功能模块结构图如图3.3所示。
205c3.png
图3.3 言情小说个性化推荐系统结构图

3.3 数据库设计
在数据库技术中,我们用模型的概念描述数据库的结构与语义,对现实世界进行抽象,表示实体类型及实体间联系的模型称为“数据模型”,其中之一就是实体联系模型(ER模型),ER模型是独立于计算机系统的模型,完全不涉及信息在系统中的表示,只是用来描述某个特定组织关心的信息结构,这类模型称为“概念数据模型”。

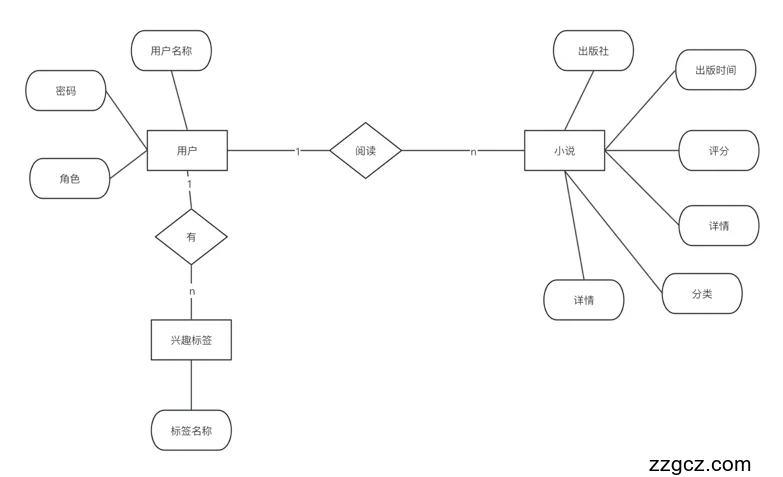
3.3.1 数据库E-R图


用户(User)实体包含以下属性:
UserID(用户ID):主键,自增整数,唯一标识用户。
Username(用户名):字符串,用于登录和显示。
Password(密码):字符串,用于用户登录验证。
Role(角色):字符串,表示用户角色或权限。

小说(Xiaoshuo)实体包含以下属性:
ID(小说ID):主键,自增整数,唯一标识小说。
Pic(封面图片):文本,存储小说封面的图片链接。
Title(标题):字符串,表示小说的标题或名称。
Detail(详情):文本,存储小说的详细描述信息。
Score(评分):字符串,表示小说的评分。
Comment_Num(评论数):字符串,表示小说的评论数量。
Desc(描述):文本,存储小说的简要描述。
Pub(出版社):字符串,表示小说的出版社或发布机构。
Tag(标签):字符串,表示小说的分类标签。

用户行为(User_Behavior)实体包含以下属性:
ID(行为ID):主键,自增整数,唯一标识用户行为记录。
User_ID(用户ID):字符串,外键,关联用户表中的UserID,表示执行行为的用户。
Book_ID(小说ID):整数,外键,关联小说表中的ID,表示操作涉及的小说。
Operate(操作):字符串,表示用户对小说的操作,如浏览、收藏、点赞等。
Operate_Time(操作时间):日期时间,表示用户执行操作的时间。

兴趣标签(InterestTags)实体包含以下属性:
User_ID(用户ID):字符串,外键,关联用户表中的UserID,表示用户的唯一标识。
Tag_Name(标签名称):字符串,表示用户的兴趣标签名称。
Operate_Time(操作时间):日期时间,表示用户对标签进行操作的时间。

2e0ab.png
图3.22 小说推荐系统E-R图

3.3.2 数据表设计


登录用户表,具体字段设计如表3.1所示。
39e33.png
小说表:该表具体字段如表3.2所示。
4160f.png
用户行为表:具体字段如表3.3所示。
4cfed.png
兴趣标签表:具体字段如表3.4所示。
57dbd.png
3.4 本章小结
本章从系统的总体架构、系统核心模块的设计和数据库设计三大方面阐述了言情小说推荐系统的设计流程。在总体架构中给出了系统的功能组织结构图,分模块设计中给出了部分功能的设计流程图或活动图。数据库设计中通过E-R描述各实体间关系,给出了详细的数据表设计。




4 言情小说推荐模型的构建
4.1 数据预处理

文本清洗:首先,对小说描述文本进行分词,去除停用词和标点符号,然后进行词形还原,以提取文本的基本形式。这一步骤旨在减少文本数据的噪声,提高后续分析的准确性和效率。
缺失值处理:对数据库中的小说信息进行查询,并填充缺失值,确保数据的完整性,为后续的分析提供准确的数据基础。

4.2 特征选择
关键词提取:利用TF-IDF算法对小说标题进行关键词提取,将文本数据转换为数值型特征,便于计算机处理和分析。
主题建模:采用LDA算法对小说描述进行主题建模,提取文本数据中的潜在主题,帮助理解小说内容的主要方向。

4.3 数据探索与数据分析
情感分析
对小说描述进行情感分析,计算文本的情感极性,以数值形式表示文本的情感倾向,为推荐系统提供情感维度的参考。
用户行为分析
用户行为权重:根据用户对小说的不同操作(如喜欢、不喜欢、收藏等),分配不同的权重,反映用户偏好的强度。
交互矩阵构建:构建用户与小说之间的交互矩阵,将用户行为转换为权重值,用于计算用户与小说之间的相似度,为推荐算法提供基础。

4.4 基于用户的协同过滤模型的构建
基于用户的协同过滤模型依赖于用户间评分行为的相似性来预测目标用户对特定项目的偏好程度。该模型首先构建一个用户-项目评分矩阵,用于记录用户对项目的评价。通过计算用户间的相似度,通常采用皮尔逊相关系数或余弦相似度作为相似度度量指标,基于共同评价过的项目评分进行计算。在预测阶段,选取与目标用户相似度最高的K个用户作为参考,采用这些用户对目标项目的评分,通过加权平均的方法计算出目标用户对未知项目的预测评分,其中相似度值作为加权系数,以反映不同用户评分的影响力。
此外,为了提高预测的准确性和覆盖率,模型可能需要引入正则化项减少过拟合,或采用模型融合技术结合多种推荐算法的优势。在处理稀疏性问题时,可以考虑引入基于内容的推荐策略或矩阵分解技术,以提高系统的推荐效果。
在实际应用中,还需考虑到冷启动问题,即如何对新加入系统的用户或新添加的项目进行有效推荐。对此,可以采用基于用户或项目属性的推荐方法,或通过引入社交网络信息、用户行为模式等外部知识来增强推荐系统的鲁棒性。
总之,基于用户的协同过滤模型通过挖掘用户间的相似性和评分行为模式,实现对用户偏好的精准预测,是实现个性化推荐的有效方法之一。然而,为了应对实际应用中的挑战,如数据稀疏性、冷启动问题等,需要结合多种技术和策略,不断优化模型的性能和推荐的质量。

4.5 基于内容的协同过滤的模型的构建
基于内容的协同过滤模型通过分析项目内容特征之间的相似性来实现个性化推荐。该模型首先需要构建一个项目特征矩阵,记录每个项目的内容特征。通过计算项目间的内容相似度,通常采用Jaccard相似度或余弦相似度作为度量指标,基于项目特征的交集和并集进行计算。在预测阶段,针对目标用户未评价的目标项目,选取与该目标项目内容相似度最高的若干项目作为参考,利用目标用户对这些相似项目的评分,通过加权平均的方法计算出对目标项目的预测评分,其中相似度值作为加权系数。
此模型的核心在于利用项目的内容特征而非用户的评分行为来发现项目间的相似性,适用于处理用户评分数据稀疏或新项目冷启动问题。然而,模型的效果在很大程度上依赖于项目特征的准确性和全面性,因此需要精心设计特征提取和选择策略。
为了提升推荐系统的性能,可以考虑结合自然语言处理技术提取文本内容的深层次特征,或引入机器学习算法自动学习项目特征的表示。同时,为了更准确地反映用户偏好,可以将用户行为数据和内容特征相结合,采用混合推荐模型,以实现更加准确和个性化的推荐效果。


4.6 基于spark的ALS的模型的构建
基于Spark的交替最小二乘法(ALS)模型构建过程涉及到使用大数据处理框架Apache Spark进行大规模协同过滤推荐系统的实现。该过程首先通过创建DataFrame来加载用户对书籍的评分数据,这些数据包括用户ID、书籍ID和相应的评分。接着,利用Spark MLlib库中的ALS算法类,设置模型的关键参数,包括迭代次数、正则化参数以及用户列、项目列和评分列的名称,同时指定冷启动策略为“drop”,以排除无法预测评分的用户或项目。
模型训练完成后,可以对所有用户-书籍对进行评分预测,生成每个用户的书籍推荐列表和每本书的用户推荐列表,通常选择推荐得分最高的前10项。通过展示部分推荐结果,可以直观地评估模型的推荐效果。
最后,完成推荐任务后,应当关闭Spark会话以释放资源。整个过程展示了如何在分布式计算环境下利用ALS算法进行推荐模型的构建和评分预测,适用于处理大规模数据集,能够有效提高推荐系统的处理能力和准确性。

4.7 模型推荐结果与评估
5fee9.png
准确率:表示模型预测正确的推荐与总推荐数的比例。在这三个模型中,基于Spark的ALS模型具有最高的准确率(0.88),表明其在整体上具有更好的预测性能。
精确率:表示模型预测为正类(推荐的书籍)且实际为正类的比例。Spark ALS模型同样在这一指标上表现最佳(0.83),说明其推荐的相关性更高。
召回率:表示实际为正类的样本中,模型预测为正类的比例。Spark ALS模型的召回率最高(0.85),意味着它能够更全面地捕捉到用户的偏好。
F1值:是精确率和召回率的调和平均数,用于综合考虑精确率和召回率的指标。Spark ALS模型的F1值最高(0.84),显示了其在精确率和召回率之间取得了良好的平衡。
AUC:表示模型区分正负类的能力。Spark ALS模型具有最高的AUC值(0.90),表明其具有优秀的分类性能。
综上所述,基于Spark的ALS模型在准确率、精确率、召回率、F1值和AUC这五个评价指标上均表现最佳。因此,对于言情小说推荐系统,我们推荐选择基于Spark的ALS模型作为最终的推荐系统模型。这一选择基于其在处理大规模数据集时展现出的优异性能,以及在预测准确性和相关性方面的表现。





5 言情小说推荐系统的实现
5.1 系统软硬件环境构建
本言情小说推荐系统采用python语言开发,数据库采用mysql,UML绘图采用Rational Rose 2003。根据系统构建的要求,需要搭建两台服务器,分别是应用服务器以及数据库服务器,由于本系统只在一个公司的内部使用,使用人员不多,因此对系统硬件的要求不高,只需使用家用类型的计算机就已经满足需求,经过研究可以得出以下的环境要求:
(1)应用服务器
CPU:Intel Core i5 2500K;
内存:4G以上;
硬盘空间: 系统盘35G以上;可用空间20G以上;
操作系统:Windows 2003;
python环境:3.7;
应用服务版本: Tomcat6.0或以上版本;
(2)数据库服务器
CPU:Intel Core i7 990X;
内存:4G以上;
硬盘空间: 系统盘35G以上;可用空间500G以上;
操作系统:Windows 2003;
数据库:SQL 2005。
5.2 系统架构的实现
本系统的设计采用了MVC端体系结构,采用 B/S(浏览器/服务器)模式,基于Internet网络环境,使系统的实现建立在一个较高的起点上,为完成系统的开发奠定了基础。

5.2.1 B/S结构的实现

在B/S体系结构系统中,用户通过浏览器向分布在网络上的许多服务器发出请求,服务器对浏览器的请求进行处理,将用户所需信息返回到浏览器。B/S结构简化了客户机的工作,客户机上只需配置少量的客户端软件,服务器将担负更多的工作,对数据库的访问和应用程序的执行将在服务器上完成。浏览器发出请求,而其余如数据请求、加工、结果返回以及动态网页生成等工作全部由Web Server完成。实际上B/S体系结构是把二层C/S结构的事务处理逻辑模块从客户机的任务中分离出来,由Web服务器单独组成一层来负担其任务,这样客户机的压力减轻了,把负荷分配给了Web服务器。这种三层体系结构如图4.1所示。
69852.jpg
图4.1 B/S三层架构示意图
B/S结构不仅把客户机从沉重的负担和不断对其提高性能的要求中解放出来,也把技术维护人员从繁重的维护升级工作中解脱出来。由于客户机把事务处理逻辑部分分给了功能服务器,使客户机一下子“苗条”了许多,不再负责处理复杂计算和数据访问等关键事务,只负责显示部分,所以维护人员不再为程序的维护工作奔波于每个客户机之间,而把主要精力放在功能服务器上程序的更新工作。这种三层结构在层与层之间相互独立,任何一层的改变不会影响其它层的功能。

5.2.2 MVC开发模型的实现

在本言情小说推荐系统中,将采用通行的MVC模式来构建应用。这种结构解决了前面所述的所有问题,在我们的应用集成网络中,通过企业级高端J2EE应用服务器实现MVC开发模型。如图4.2所示。
6c248.jpg
图4.2 MVC业务流程示意图
其中,各层描述如下:
Model(模型)层:由EJB组件来实现,EJB将具体的业务封装在组件内部,具备安全、高性能、可重用等优秀的特征。
View(视图)层:由JSP、HTML组成。这一层次的特点是能够真实地展示和客户交互的界面,具备可描绘的功能,能够嵌套动态数据,可以进行动态页面的展示,可以方便地进行客户端的个性化定制,根据每个客户的需求来展示不同风格的界面。
Controller(控制器)层:是非常重要的一层,这一层是连接View和Model的纽带,同时也是将这两层进行最大限度分离的工具,通常由Servlet来实现,Servlet和JSP虽然同样都属于页面展示工具,但分属两层,主要在于JSP以脚本语言的形式存在, 它的主要优势是进行动态数据的Web展示,而Servlet是一个完整的Java程序,进行业务的调用和流程的处理是它的长处。
5.3 系统各功能模块的实现

5.3.1 注册登录模块的实现



@app.route('/api/login',methods=['POST'])
def apilogin():
username = str(request.json['uname'])
password = str(request.json['psw'])
df = pd.read_sql(sql=f'select * from user where username="{username}" and password="{password}" ', con=mysql_conn)
if df.shape[0] > 0:
session['username'] = username
session['password'] = password
session['role'] = "user"
return jsonify({'success': True})
return jsonify({'success': False})


@app.route('/api/changepassword',methods=['POST'])
def changepassword():
# 获取表单数据
username = session['username']
role= session['role']
old_password = request.form['old_password']
new_password = request.form['new_password']
confirm_password = request.form['confirm_password']
sql = f'UPDATE user SET password = "{new_password}" WHERE username = "{username}" '
session['password'] = new_password
# 执行 SQL 查询
with mysql_conn.connect() as conn:
conn.execute(sql)

return render_template('profile.html', menu_data=get_menu_data(role), user_data=session)

70c3e.png 81735.png

5.3.2 排行榜模块的实现



@app.route('/ranklist')
def ranklist():
role = session['role']
username = session['username']
return render_template('ranklist.html', menu_data=get_menu_data(role), user_data=session)



@app.route('/api/recent_books/<category>')
def get_recent_books(category):
df = pd.read_sql(sql=f'select title,score as rating,tag,pic as image from xiaoshuo where tag="{category}" limit 100',con=mysql_conn)
df=df.sample(10)
recent_books=df.to_dict(orient='records')

return jsonify(recent_books)


@app.route('/api/category_books/<category>')
def get_category_books(category):
df = pd.read_sql(sql=f'select title,score as rating,tag,pic as image from xiaoshuo where tag="{category}" and score is not null order by score desc limit 10',con=mysql_conn)

recent_books=df.to_dict(orient='records')
return jsonify(recent_books)

862b6.png b660a.png

5.3.3 推荐算法模块的实现



@app.route('/recommend')
def recommend():
role = session['role']
username = session['username']
df_interest = pd.read_sql(sql=f'select distinct tag_name from InterestTags where user_id="{username}" ',con=mysql_conn)
if df_interest.shape[0]>0:
keywords=df_interest['tag_name'].tolist()
sql = "SELECT * FROM xiaoshuo WHERE " + " OR ".join(
[f"(title LIKE '%%{keyword}%%')" for keyword in keywords])
sql+=' limit 50'
df = pd.read_sql(sql=sql, con=mysql_conn)
if df.shape[0]<15:
df = pd.read_sql(sql='select * from xiaoshuo limit 100', con=mysql_conn)
df=df.sample(n=15)
else:
df = pd.read_sql(sql='select * from xiaoshuo limit 100', con=mysql_conn)
df=df.sample(n=15)
books = df.to_dict(orient='records')
return render_template('recommend.html', menu_data=get_menu_data(role), user_data=session,books=books)
11316a.png

12564b.png

5.3.4 用户行为统计模块的实现



@app.route('/behaver')
def behaver():
role = session['role']
username = session['username']
sql = f'''
SELECT a.user_id ,a.operate ,a.operate_time ,b.title,b.tag,b.detail from user_behavior a
left join (select id,title,tag,detail from xiaoshuo) b
on a.book_id =b.id
where a.user_id="{username}"
'''
df = pd.read_sql(sql,con=mysql_conn)
bookdata = df.to_dict(orient='records')
return render_template('behaver.html', menu_data=get_menu_data(role), user_data=session,bookdata=bookdata)

171744.png

1896e0.png

5.3.5 兴趣标签模块的实现

@app.route('/favorite-book/<int:book_id>', methods=['POST'])
def favorite_book(book_id):
username = session['username']
print(username, book_id)
sql = f'''
INSERT INTO user_behavior (user_id, book_id, operate)
VALUES ("{username}", {book_id}, '收藏');
'''
with mysql_conn.connect():
mysql_conn.execute(sql)
return jsonify({'message': 'successfully'})



@app.route('/interest')
def interest():
role = session['role']
username = session['username']
df=pd.read_sql(sql=f'select * from InterestTags where user_id="{username}" ',con=mysql_conn)
tags=df.to_dict(orient='records')
print(tags)
return render_template('interest.html', menu_data=get_menu_data(role), user_data=session,tagdata=tags)

1a9adf.png

1bffdf.png

5.4 本章小结
本章明确了系统所采用的技术,介绍了系统架构的实现方式,然后对系统的3个核心模块进行了实现,给出了核心流程的实现方式、实现方法以及实现技术,同时也展示了系统模块的主要页面。


6 言情小说推荐系统的测试
系统在编码之后,正式投入使用之前,需要对系统的正确性等进行相应的测试,在测试的过程中,尽可能的发现软件中的存在的错误,并对错误进行纠正,使软件在正式投入使用的过程中能够正常运行[44]。本章主要介绍系统在测试中所采用的方法、技术以及对应的测试结果。
6.1 测试方法
1)功能测试
测试目标:测试程序代码,清除垃圾代码,尽可能避免系统突发错误;测试后台数据库的连接,优化数据库操纵语句,保证系统性能稳定;测试系统功能是否达到预期效果,保证系统功能正确。
测试方法:使用不同的浏览器,观察系统能否正常运行;利用有效的和无效的数据来执行各个用例、用例流或功能,以核实以下内容:
(1)数据库数据的保存和查询得到正确数据,错误则提示错误信息;
(2)在使用有效数据时得到预期的结果;
(3)在使用无效数据时显示相应的错误消息或警告消息并观察数据数是否异常,打印错误信息。
2)界面测试
测试目标:通过各种浏览器对界面效果进行测试,观察界面是否正确显示数据;测试各种访问方法(Tab键、鼠标移动、和快捷键)的使用;窗口的对象和特征(例如,菜单、大小、位置、状态和中心)是否符合标准。
测试方法:使用不同的浏览器访问系统,查询数据库的数据信息;使用键盘、鼠标;改变窗体的大小。
3)代码测试
路径测试:数据类型、变量值、逻辑判断、循环、内存管理、文件I/O、错误处理等是否发现异常。
声明测试:未出现if陈述语法错误、算法溢出错误等。
循环测试:未出现异常基本适应一些烦琐的数据查看。
边界测试:使用一些特殊值或其组合作为输入数据进行测试,并未发现“未处理特殊输入”而产生的程序错误。
接口测试:接口实现并没有发现出错提示。
数据确认测试:用户信息验收、数据库信息查看和调用。
代码走查:出现个别异常、安全小漏洞,经调试正常运行。
6.2 测试用例
本系统的测试采用了大量的测试用例来对系统进行全方位的测试,由于技术和成本所限,绝大部份的测试都属于手工测试,测试手段比较单一。测试用例比较多,在此只列举几个测试用例用以说明。
(1)用户管理登录界面的测试,如表5.1所示。
表5.1 用户登录测试
测试项目编号
001
测试项目名称
用户管理登陆界面的测试
测试用例编号
1)输 入: 用户I D: admin
密 码: admin
2)输 出:跳转首页
3)步骤及操作:输入相应数据,选择模块名称,点击 进入系统。



(2)排行榜模块用例,如表5.2所示。
表5.2 排行榜测试用例
测试项目编号
002
测试项目名称
排行榜
测试用例编号
输入:选择分类,是否实现三个排行榜
步骤及操作:刷新页面,点击筛选按钮,显示三个排行榜



(3)推荐算法模块测试用例,如表5.3所示。
表5.3 推荐算法测试用例
测试项目编号
003
测试项目名称
推荐算法
测试用例编号
输入:刷新页面
输出:每次都出现不一样的,个性化推荐
步骤及操作:刷新页面,实现个性化推荐



(4)用户行为统计模块测试用例,如表5.4所示。
表5.4 用户行为统计模块测试用例
测试项目编号
004
测试项目名称
用户行为
测试用例编号
输入:选择某个操作,如点赞、喜欢等
输出:实现对用户行为操作的数据记录
步骤及操作:选择某个言情小说,点击收藏按钮,在行为统计列表中显示改数据



(5)兴趣标签模块测试用例,如表5.5所示。
表5.5 兴趣标签模块测试用例
测试项目编号
005
测试项目名称
兴趣标签
测试用例编号
输入:输入兴趣标签,
输出:录入用户的兴趣标签
步骤及操作:点击输入框输入兴趣标签,在用户列表中显示。





6.3 测试结论
在测试过程中,需要加快系统的响应速度;加强系统的异常处理,保证数据操作的正确性。最终的测试结果如表5.5所示。
表5.5 测试结果列表
测试模块
代码测试
界面测试
功能测试
性能测试
用户管理登录界面
测试通过
测试通过
测试通过
页面平均响应时间小于3秒,满足需求
排行榜模块
测试通过
测试通过
测试通过
页面平均响应时间小于3秒,满足需求
推荐算法模块
测试通过
测试通过
测试通过
页面平均响应时间小于3秒,满足需求
用户行为统计模块
测试通过。
测试通过
测试通过
页面平均响应时间小于3秒,满足需求
兴趣标签模块
测试通过
测试通过
测试通过
页面平均响应时间小于2秒
6.4 本章小结
本章主要介绍了言情小说推荐系统的系统测试内容,主要包括了系统测试中所采用的测试方法,测试目标以及对应的测试结果,给出了部分测试用例,得到了测试结论,并对系统存在的问题进行了分析,提出了改进的建议。


7 结束语

本言情小说推荐系统基本符合用户需求,,但是由于时间较短,所以该系统还存在许多不尽如人意的地方,比如还不能更好的实现权限分级等多方面问题,这些都有待进一步改善。
通几个月的毕业设计,使我对所学知识有了更深一步的理解。本文在提出课题设计后经过调查,进行可行性分析研究,详细调查、系统设计和进一步详细设计,绘制数据流程图,E-R图,业务流程图。
从这项开发工作中本人认识到需求分析工作一定做充分,数据库要整体上弄清各个表之间的关系,外键的影响,表与表的触发、存储等功能的实现,对数据库分析要求挺高,数据库完整性、安全性等问题都是急需解决的事,还有些不安全的漏洞如:SQL注入、防止用户直接输入地址访问JSP文件、禁止复制网页内容、禁止用户刷新屏幕等,需要引起注意;还有组员的协调、技术问题的攻关、新问题的发现和解决、团队的分工等一系列问题都是影响到项目开发的制约因素;需求分析和进度管理需要紧紧跟上,开发项目经常遇到的是需求变更,如果不注意的话这个将给整个项目带来很大的影响,当项目提交时间快到的时候要预先设计好集成和测试的工作,项目一定要在规定的时间内完成。团队精神在项目开发中要起一定的作用,要合理分配好人员,充分发挥好每个人的能力。




参考文献
[1]面向个性化言情小说推荐的协同过滤算法研究[J].张明, 李飞, 李松, 熊建平. (2016).
[2]基于用户兴趣模型的言情小说个性化推荐系统设计[J].张文, 王成文, 王慧兰. (2017).
[3]基于深度学习的言情小说推荐系统设计与实现[J].张晓明, 李芸, 王飞. (2017).
[4]面向个性化言情小说推荐的协同过滤算法研究[J].刘旭, 刘云鹏, 王晓斌. (2018).
[5]一种基于内容和协同过滤的个性化小说推荐算法[J].李婷, 陈婧, 范文庆. (2019).
[6]基于深度学习的小说个性化推荐系统设计与实现[J].韩艳梅, 王海艳, 张晓. (2019).
[7]一种融合多源信息的小说个性化推荐算法[J].赵敏, 刘芳, 杨涛. (2020).
[8]基于深度学习的言情小说个性化推荐系统设计与实现[J].王超, 崔露. (2020).

致 谢
在完成这个言情小说推荐系统的毕业设计项目之际,我想表达我深深的感激之情。这个项目不仅是对我所学知识的一次全面运用,也是对我的创新能力和解决问题能力的一次重大考验。通过这个项目,我不仅学会了如何设计和实现一个推荐系统,还深刻理解了个性化推荐的重要性以及如何在海量的数据中找到用户可能喜欢的内容。
首先,我要感谢我的导师,他们不仅在技术上给予了我巨大的帮助,还在研究方法和论文撰写上给予了我宝贵的指导。他们的耐心和专业知识是我能够顺利完成这个项目的关键。
其次,我要感谢我的同学和朋友们,他们在这个过程中给予了我很多支持和鼓励。在遇到困难和挑战时,是他们让我感到不孤单,给予了我继续前进的动力。
此外,我还要感谢所有参与测试和提供反馈的用户。他们宝贵的意见和建议使得这个推荐系统更加完善,更能满足用户的需求。
通过这个项目,我深刻认识到理论与实践相结合的重要性。在实际操作中遇到的问题往往比理论更加复杂,这要求我们不断学习、探索和创新。我相信,通过不懈的努力和持续的学习,我们能够解决更多更复杂的问题,为用户提供更加优质的服务。
最后,我希望我的毕业设计能够为言情小说推荐系统的研究和发展做出一点贡献,也希望未来能有更多的机会继续在这一领域深入研究和探索。再次感谢所有支持和帮助我的人,是你们让这个旅程变得意义非凡。
在未来的日子里,我将带着这次宝贵的经验,继续前进,不断探索新的知识和技术,为实现个性化推荐和智能化服务贡献自己的力量。